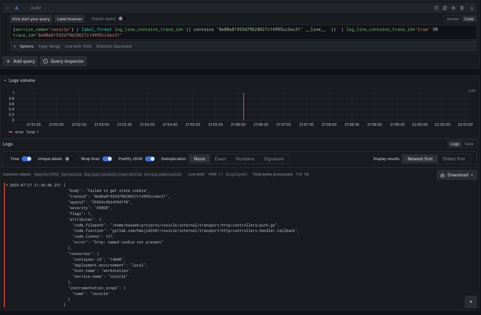
Logs: βOrder #123: Large veggie pizza burned at 8:05 PM due to oven failure.β
Traces: βOrder #123 took 30 mins: 5 mins prep β 20 mins cooking (delay) β 5 mins delivery.β
Metrics: βWe sold 50 pizzas/hour (avg cook time: 8 mins).β
“Only half of programming is coding. The other 90% is debugging” - Anonymous
traceparent: 00-d4cda95b652f4a1592b449d5929fda1b-6e0c63257de34c92-01
tracestate: mycompany=true
traceparent:
00-d4cda95b652f4a1592b449d5929fda1b-6e0c63257de34c92-01
version: 00
trace-id: d4cda95b652f4a1592b449d5929fda1b
span-id: 6e0c63257de34c92
trace-flags: 01 (sample this trace)
package main
import (
"encoding/json"
"fmt"
"log"
"net/http"
"time"
)
func main() {
h := &Handler{
// ...
}
mux := http.NewServeMux()
mux.HandleFunc("GET /user/{id}", h.userHandler)
log.Println("Server starting on port 8080...")
log.Fatal(http.ListenAndServe(":8080", mux))
}
func (h *Handler) userHandler(
w http.ResponseWriter,
r *http.Request,
) {
id := r.PathValue("id")
// Validation logic ...
// Interact with the DB.
user := h.store.getUser(id)
w.Header().Set("Content-Type", "application/json")
json.NewEncoder(w).Encode(user)
}
go get go.opentelemetry.io/otel \
go.opentelemetry.io/otel/trace \
go.opentelemetry.io/contrib/instrumentation/net/http/\
otelhttp \
go.opentelemetry.io/otel/exporters/otlp/otlptrace/\
otlptracehttp \
go.opentelemetry.io/otel/sdk/resource \
go.opentelemetry.io/otel/sdk/trace \
go.opentelemetry.io/otel/semconv/v1.26.0
OTEL_EXPORTER_OTLP_ENDPOINT="http://localhost:4318"
package main
import (
// ... existing imports ...
"fmt"
"context"
"log"
"os"
"time"
"go.opentelemetry.io/otel"
"go.opentelemetry.io/otel/attribute"
"go.opentelemetry.io/otel/exporters/otlp/otlptrace/otlptracehttp"
"go.opentelemetry.io/otel/propagation"
"go.opentelemetry.io/otel/sdk/resource"
sdktrace "go.opentelemetry.io/otel/sdk/trace"
semconv "go.opentelemetry.io/otel/semconv/v1.26.0"
)
func newTracerProvider(ctx context.Context)
(*sdktrace.TracerProvider, error) {
// Create OTLP exporter
exporter, err := otlptracehttp.New(ctx)
if err != nil {
return nil, err
}
// Create trace provider
tp := sdktrace.NewTracerProvider(
sdktrace.WithBatcher(exporter),
)
// Set global tracer provider
otel.SetTracerProvider(tp)
otel.SetTextMapPropagator(
propagation.NewCompositeTextMapPropagator(
propagation.TraceContext{},
)
)
// Return shutdown function
return tp, nil
}
traceparent: 00-d4cda95b652f4a1592b449d5929fda1b-6e0c63257de34c92-01
tracestate: mycompany=true
func main() {
ctx := context.Background()
tp, err := newTracerProvider(ctx)
if err != nil {
log.Fatalf("failed to setup tracer: %v", err)
}
defer tp.Shutdown(ctx)
// Previous code ...
// Add OpenTelemetry middleware
m := otelhttp.NewMiddleware("user-service",
otelhttp.WithSpanNameFormatter(
func(operation string, r *http.Request) string {
return fmt.Sprintf("%s %s",
r.Method,
r.URL.Path,
)
}),
),
log.Fatal(http.ListenAndServe(":8080", m(mux)))
}
func (h *Handler) userHandler(
w http.ResponseWriter,
r *http.Request,
) {
ctx := r.Context()
span := trace.SpanFromContext(ctx)
baggage := baggage.FromContext(ctx)
}
func getUser(ctx context.Context, userID string) (*User, error) {
ctx, span := otel.Tracer("user-service")
.Start(ctx, "getUser")
defer span.End()
span.SetAttributes(
attribute.String("user.id", userID),
)
user, err := dbFetch(ctx, userID)
if err != nil {
span.SetStatus(codes.Error, "database error")
span.RecordError(err)
return nil, err
}
if user.Premium {
span.SetAttributes(
attribute.Bool("user.premium", true),
)
}
return user, nil
}
{
"name": "hello",
"context": {
"trace_id": "5b8aa5a2d2c872e8321cf37308d69df2",
"span_id": "051581bf3cb55c13"
},
"parent_id": null,
"start_time": "2022-04-29T18:52:58.114201Z",
"end_time": "2022-04-29T18:52:58.114687Z",
"attributes": {
"http.route": "some_route1"
},
"events": [
{
"name": "Guten Tag!",
"timestamp": "2022-04-29T18:52:58.114561Z",
"attributes": {
"event_attributes": 1
}
}
]
}
go get github.com/exaring/otelpgx
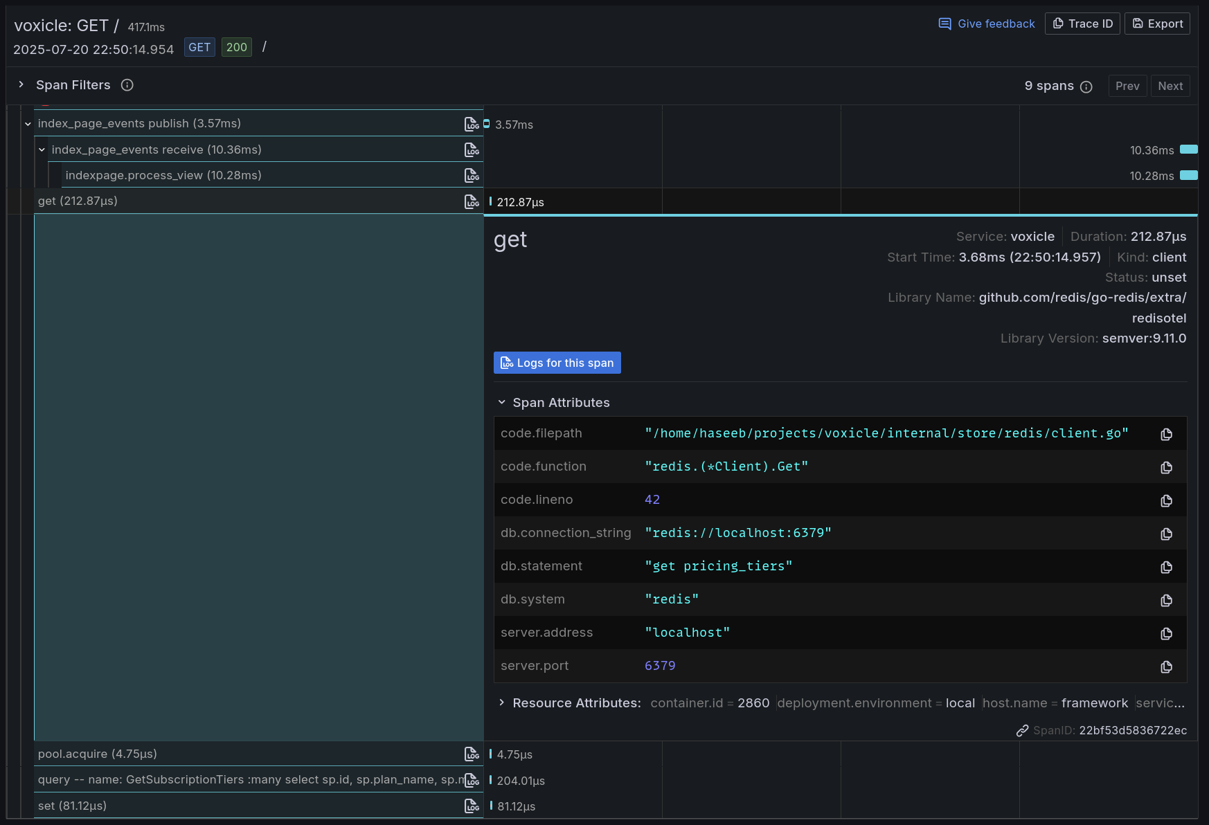
func NewPool(ctx context.Context, uri string) (*pgxpool.Pool, error) {
pgxConfig, err := pgxpool.ParseConfig(uri)
if err != nil {
return nil, fmt.Errorf("failed to parse db URI: %w", err)
}
pgxConfig.ConnConfig.Tracer = otelpgx.NewTracer()
pool, err := pgxpool.NewWithConfig(ctx, pgxConfig)
if err != nil {
return nil, fmt.Errorf("failed to setup database: %w", err)
}
return pool, err
}
go get github.com/redis/go-redis/extra/redisotel/v9
func NewRedisClient(address string, retries int) (Client, error) {
r := redis.NewClient(&redis.Options{
Addr: address,
Password: "",
DB: 0,
MaxRetries: retries,
})
err := redisotel.InstrumentTracing(r)
if err != nil {
return Client{}, err
}
return Client{
Redis: r,
Subscribers: map[string]*redis.PubSub{},
}, nil
}
go get \
go.opentelemetry.io/contrib/instrumentation/net/http/\
otelhttp
func NewHTTPClient() *http.Client {
transport := otelhttp.NewTransport(
http.DefaultTransport,
otelhttp.WithSpanNameFormatter(
func(operation string, r *http.Request)
string {
return fmt.Sprintf("%s %s",
r.Method,
// INFO: From /user/123 -> /user/id
sanitizePath(r.URL.Path),
)
}),
)
return &http.Client{
Transport: transport,
Timeout: 5 * time.Second,
}
}
func (s *Service) callExternalAPI(ctx context.Context) {
client := NewHTTPClient()
req, _ := http.NewRequestWithContext(
ctx,
"GET",
"https://api.example.com/data",
nil,
)
// Trace context automatically injected!
resp, err := client.Do(req)
// ... handle response ...
}
go get github.com/twmb/franz-go \
github.com/twmb/franz-go/plugin/kotel
import (
"github.com/twmb/franz-go/pkg/kgo"
"github.com/twmb/franz-go/plugin/kotel"
)
func NewKafkaClient(brokers []string, group string) (*kgo.Client, error) {
tracer := kotel.NewTracer(
kotel.WithTracerProvider(
otel.GetTracerProvider(),
),
)
opts := []kgo.Opt{
kgo.SeedBrokers(brokers...),
kgo.ConsumerGroup(group),
kgo.WithHooks(tracer.Hooks()),
}
opts = append(opts, kgo.WithProduceBatchInterceptor(
kotel.NewProduceBatchInterceptor(tracer),
))
return kgo.NewClient(opts...)
}
func (s *Service) produceMessage(ctx context.Context, topic, msg string) {
record := &kgo.Record{
Topic: topic,
Value: []byte(msg),
Headers: []kgo.RecordHeader{},
}
s.kafkaClient.Produce(ctx, record,
func(r *kgo.Record, err error) {
// Do stuff ...
}
)
}
func (s *Service) consumeMessages(ctx context.Context) {
for {
fetches := s.kafkaClient.PollFetches(ctx)
fetches.EachRecord(func(r *kgo.Record) {
processMessage(ctx, r)
})
}
}
go get go.opentelemetry.io/otel/metric \
go.opentelemetry.io/otel/sdk/metric \
go.opentelemetry.io/otel/exporters/otlp/ \
otlpmetric/otlpmetrichttp \
go.opentelemetry.io/contrib/instrumentation/runtime \
go.opentelemetry.io/contrib/instrumentation/host
func newMeterProvider(ctx context.Context)
(*sdkmetric.MeterProvider, error) {
exporter, err := otlpmetrichttp.New(ctx)
if err != nil {
return nil, err
}
mp := sdkmetric.NewMeterProvider(
sdkmetric.WithReader(
sdkmetric.NewPeriodicReader(exporter)
),
)
err = runtimeMetrics.Start(
runtimeMetrics.WithMeterProvider(mp)
)
if err != nil {
return nil, err
}
err = hostMetrics.Start(
hostMetrics.WithMeterProvider(mp)
)
if err != nil {
return nil, err
}
// Set global meter provider
otel.SetMeterProvider(mp)
return mp, nil
}
func main() {
ctx := context.Background()
// Previous code ...
// Setup meter
mp, err := newMeterProvider(ctx)
if err != nil {
log.Fatalf("failed to setup meter: %v", err)
}
defer mp.Shutdown(ctx)
// Rest of the code ...
}
package middleware
import (
"net/http"
"strings"
"sync"
"time"
"go.opentelemetry.io/otel"
"go.opentelemetry.io/otel/attribute"
"go.opentelemetry.io/otel/metric"
semconv "go.opentelemetry.io/otel/semconv/v1.26.0"
)
var (
metricsOnce sync.Once
requestCount metric.Int64Counter
latencyHist metric.Float64Histogram
requestSize metric.Int64Histogram
responseSize metric.Int64Histogram
)
func Metrics(next http.Handler) http.Handler {
metricsOnce.Do(func() {
meter := otel.GetMeterProvider().Meter("http.metrics")
var err error
requestCount, err = meter.Int64Counter(
"http.server.request_count",
metric.WithUnit("1"),
metric.WithDescription("Number of requests"),
)
if err != nil {
otel.Handle(err)
}
latencyHist, err = meter.Float64Histogram(
"http.server.duration",
metric.WithUnit("ms"),
metric.WithDescription("HTTP request duration"),
)
if err != nil {
otel.Handle(err)
}
requestSize, err = meter.Int64Histogram(
"http.server.request.size",
metric.WithUnit("By"),
metric.WithDescription("Request body size"),
)
if err != nil {
otel.Handle(err)
}
responseSize, err = meter.Int64Histogram(
"http.server.response.size",
metric.WithUnit("By"),
metric.WithDescription("Response body size"),
)
if err != nil {
otel.Handle(err)
}
})
return http.HandlerFunc(func(w http.ResponseWriter, r *http.Request) {
path := r.URL.Path
if strings.HasPrefix(path, "/static") || path == "/readiness" || path == "/health" {
next.ServeHTTP(w, r)
return
}
start := time.Now()
ww := wrapResponseWriter(w)
next.ServeHTTP(ww, r)
duration := time.Since(start).Milliseconds()
statusCode := ww.Status()
if statusCode == 0 {
statusCode = http.StatusOK
}
attrs := []attribute.KeyValue{
semconv.HTTPRequestMethodKey.String(r.Method),
semconv.HTTPResponseStatusCode(statusCode),
semconv.HTTPRoute(r.URL.EscapedPath()),
}
ctx := r.Context()
if requestCount != nil {
requestCount.Add(ctx, 1,
metric.WithAttributes(attrs...)
)
}
if latencyHist != nil {
latencyHist.Record(ctx, float64(duration), metric.WithAttributes(attrs...))
}
if requestSize != nil && r.ContentLength >= 0 {
requestSize.Record(ctx, r.ContentLength, metric.WithAttributes(attrs...))
}
if responseSize != nil {
responseSize.Record(ctx, int64(ww.size), metric.WithAttributes(attrs...))
}
})
}
requestCounter.Add(ctx, 1, metric.WithAttributes(
// 1M possible values
attribute.String("user_id", "user_12345"),
// 100 endpoints
attribute.String("endpoint", "/api/users"),
// 5 methods
attribute.String("method", "GET"),
// 20 status codes
attribute.String("status", "200"),
))
// Total time series = 1M Γ 100 Γ 5 Γ 20
// = 10 BILLION time series! π₯
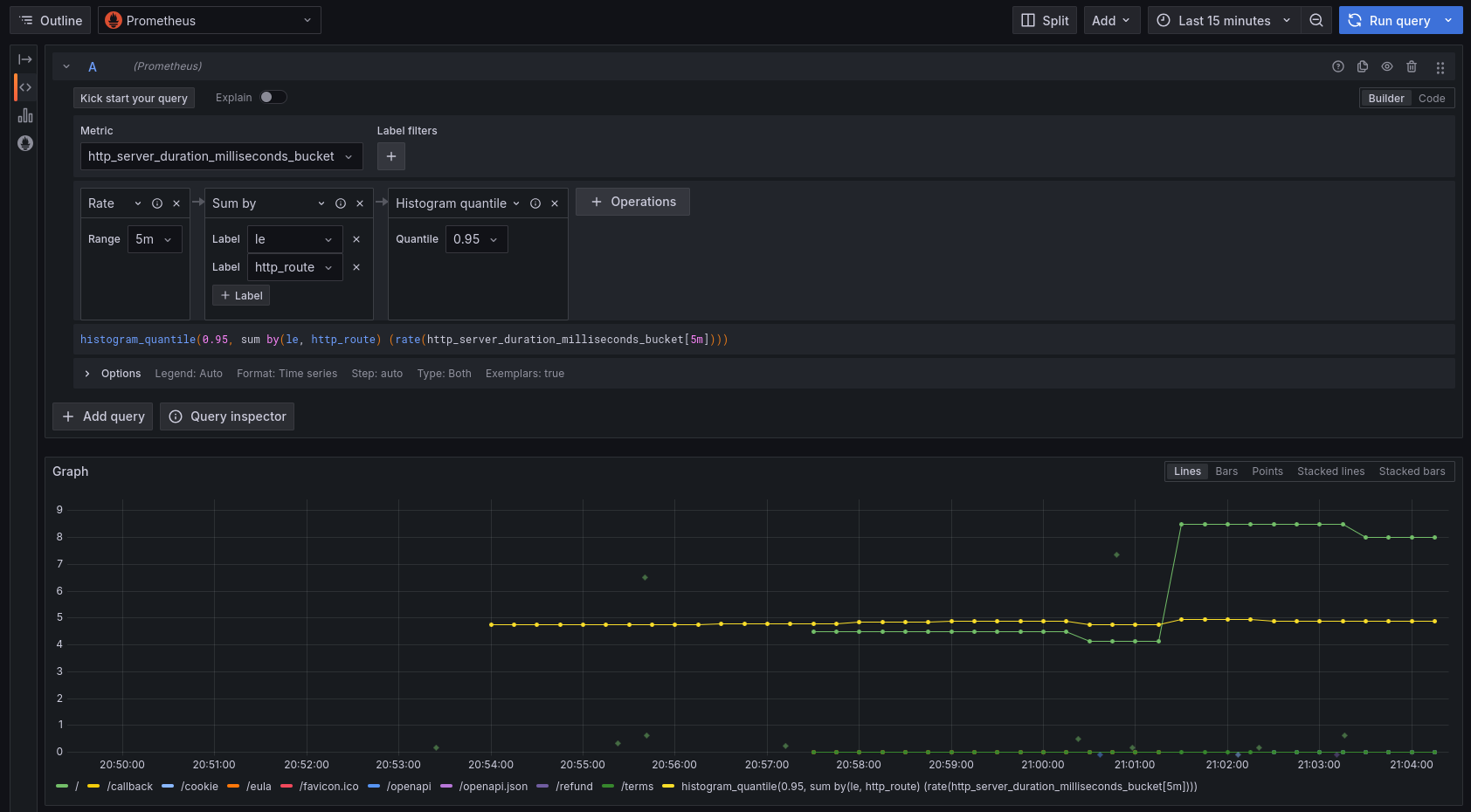
# β€ 100ms: 100 requests
http_request_duration_bucket{le="0.1"} 100
# β€ 500ms: 250 requests
http_request_duration_bucket{le="0.5"} 250
# β€ 800ms: 290 requests
http_request_duration_bucket{le="0.8"} 290
# β€ 1000ms: 310 requests
http_request_duration_bucket{le="1.0"} 310
# All requests: 320 total
http_request_duration_bucket{le="+Inf"} 320
# ~ 0.94 seconds
{
"time": "2023-10-05T12:34:56Z",
"level": "ERROR",
"msg": "Failed to get user",
"trace_id": "d4cda95b652f4a1592b449d5929fda1b",
"span_id": "6e0c63257de34c92",
"user_id": "12345",
"service.name": "user-service",
"error": "record not found"
}
go get go.opentelemetry.io/otel/log \
go.opentelemetry.io/otel/log/global \
go.opentelemetry.io/otel/sdk/log \
go.opentelemetry.io/otel/exporters/otlp/ \
otlplog/otlploghttp \
go.opentelemetry.io/contrib/bridges/otelslog \
github.com/lmittmann/tint \
github.com/samber/slog-multi
func newLoggerProvider(
ctx context.Context,
logLevel minsev.Severity,
) (*log.LoggerProvider, error) {
exporter, err := otlploghttp.New(ctx)
if err != nil {
return nil, err
}
p := log.NewBatchProcessor(exporter)
processor := minsev.NewLogProcessor(p, logLevel)
lp := log.NewLoggerProvider(
log.WithProcessor(processor),
)
global.SetLoggerProvider(lp)
return lp, nil
}
func main() {
ctx := context.Background()
// Previous code ...
// Setup logger
lp, err := newLoggerProvider(ctx)
if err != nil {
log.Fatalf("failed to setup lp: %v", err)
}
defer lp.Shutdown(ctx)
// Rest of the code ...
}
package telemetry
import (
"log/slog"
"os"
"time"
"github.com/lmittmann/tint"
slogmulti "github.com/samber/slog-multi"
"go.opentelemetry.io/contrib/bridges/otelslog"
)
func NewLogger() *slog.Logger {
var handler slog.Handler
if os.Getenv("ENVIRONMENT") == "local" {
stdoutHandler := tint.NewHandler(os.Stdout,
&tint.Options{
AddSource: true,
TimeFormat: time.Kitchen,
}
)
otelHandler := otelslog.NewHandler(
"user-service",
otelslog.WithSource(true),
)
handler = slogmulti.Fanout(
stdoutHandler,
otelHandler,
)
} else {
handler = otelslog.NewHandler(
"user-service",
otelslog.WithSource(true),
)
}
logger := slog.New(handler)
return logger
}
logger.InfoContext(
ctx,
"starting server",
slog.String("host", conf.Server.Host),
slog.Int("port", conf.Server.Port)
)
{
"time": "2023-10-05T12:34:56Z",
"level": "INFO",
"msg": "starting server",
"trace_id": "d4cda95b652f4a1592b449d5929fda1b",
"span_id": "6e0c63257de34c92",
"host": "localhost",
"port": 8080
}
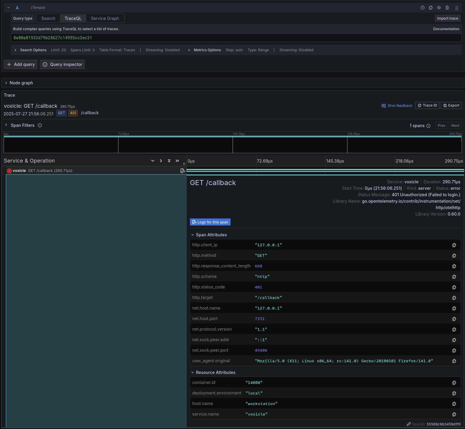
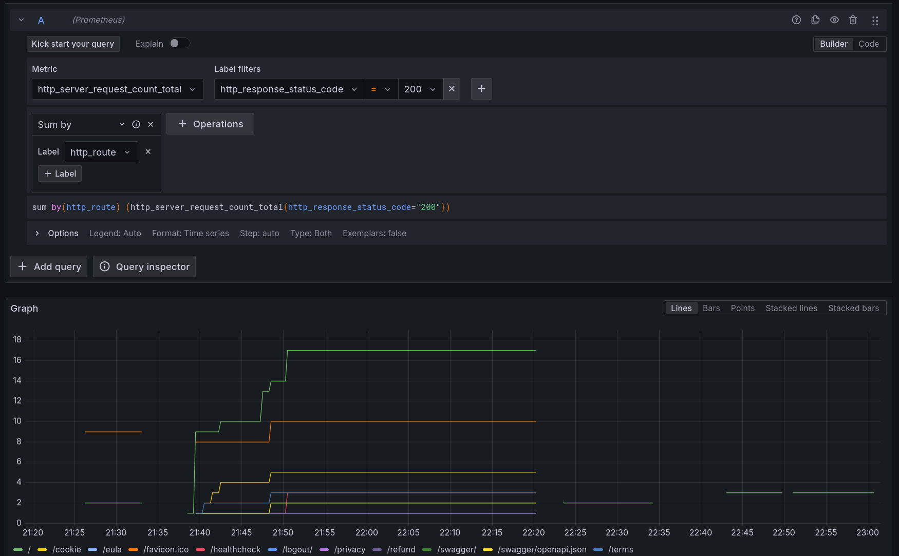
| How many errors occurred? | Metrics | Aggregate counts needed for alerting |
| Why did request ID:123 fail? | Logs | Requires detailed error context (stack trace, inputs) |
| Is latency increasing system-wide? | Metrics | Track percentiles (P95/P99) across all requests |
| Where is the bottleneck? | Traces | Breakdown of time spent across services |
| Why did payment TX-456 timeout? | Traces | Follow call path: Gateway β Auth β Payment β DB |
| Why did login for user@x fail? | Logs | Authentication details (wrong password? locked account?) |
OTEL_RESOURCE_ATTRIBUTES="service.namespace=
tutorial,service.version=1.0"
res, err := resource.New(
ctx,
resource.WithHost(),
resource.WithContainerID(),
resource.WithAttributes(
semconv.DeploymentEnvironmentKey.String(
environment
),
semconv.ServiceNameKey.String("user-service"),
),
)
loggerProvider := log.NewLoggerProvider(
log.WithProcessor(processor),
log.WithResource(res),
)
meterProvider := metric.NewMeterProvider(
metric.WithReader(reader),
metric.WithResource(res)
)
traceProvider := trace.NewTracerProvider(
trace.WithBatcher(traceExporter,
trace.WithBatchTimeout(time.Second),
),
trace.WithResource(res),
)
attrs := []attribute.KeyValue{
semconv.HTTPRequestMethodKey.String(r.Method),
semconv.HTTPResponseStatusCode(statusCode),
semconv.HTTPRoute(r.URL.EscapedPath()),
}
http.request.method
http.response.status_code
http.route
services:
alloy:
image: grafana/alloy:v1.9.1
profiles:
- monitoring
command:
[
"run",
"--server.http.listen-addr=0.0.0.0:12345",
"--storage.path=/var/lib/alloy/data",
"/etc/alloy/config.alloy",
]
ports:
- 4317:4317
- 4318:4318
- 12345:12345
volumes:
- ./docker/config.alloy:/etc/alloy/config.alloy
depends_on:
- tempo
- loki
- mimir
mimir:
image: grafana/mimir:2.11.0
profiles:
- monitoring
command:
- "-auth.multitenancy-enabled=false"
- "-auth.no-auth-tenant=anonymous"
- "-config.file=/etc/mimir/config.yaml"
volumes:
- ./docker/mimir.yaml:/etc/mimir/config.yaml
- mimir-data:/data
grafana:
image: grafana/grafana:11.6.1
profiles:
- monitoring
ports:
- 3000:3000
environment:
- GF_AUTH_ANONYMOUS_ENABLED=true
- GF_AUTH_ANONYMOUS_ORG_ROLE=Admin
volumes:
- ./docker/grafana/datasources.yaml:/etc/grafana/provisioning/datasources/datasources.yml:ro
- grafana-data:/var/lib/grafana
tempo:
image: grafana/tempo:2.7.2
profiles:
- monitoring
command: ["-config.file=/etc/tempo.yaml"]
volumes:
- ./docker/tempo.yaml:/etc/tempo.yaml
- tempo-data:/var/tempo
loki:
image: grafana/loki:3.5.0
profiles:
- monitoring
command: ["-config.file=/etc/loki/loki-config.yaml"]
volumes:
- ./docker/loki.yaml:/etc/loki/loki-config.yaml
- loki-data:/loki
volumes:
grafana-data:
mimir-data:
tempo-data:
loki-data:
apiVersion: 1
datasources:
- name: Prometheus
uid: "prometheus"
type: prometheus
access: proxy
url: http://mimir:9009/prometheus
isDefault: true
jsonData:
httpMethod: POST
exemplarTraceIdDestinations:
- name: trace_id
datasourceUid: "tempo"
url: '${__value.raw}'
- name: Loki
uid: "loki"
type: loki
access: proxy
url: http://loki:3100
isDefault: false
jsonData:
derivedFields:
- name: "π View Trace"
matcherRegex: '"traceid":\s*"([0-9a-f]{32})"'
url: '$${__value.raw}'
datasourceUid: "tempo"
matcherType: regex
- name: Tempo
uid: "tempo"
type: tempo
access: proxy
url: http://tempo:3200
isDefault: false
jsonData:
nodeGraph:
enabled: true
tracesToLogs:
datasourceUid: "loki"
spanStartTimeShift: '-5m'
spanEndTimeShift: '5m'
filterByTraceID: true
tracesToMetrics:
datasourceUid: "prometheus"


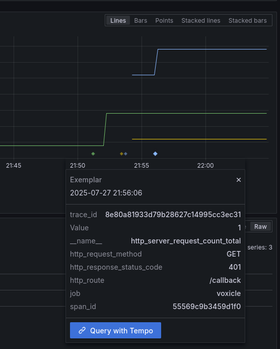
metrics {
name: "http_server_duration_milliseconds_seconds"
histogram {
data_points {
buckets {
count: 12
exemplars {
value: 0.382
time_unix_nano: 1678901234000000000
// Base64-encoded span ID
span_id: "APBnoLoJArc="
// Base64-encoded trace ID
trace_id: "S/kyNXezTaajzpKdDg5HNg=="
}
}
explicit_bounds: [0.5, 1, 2]
}
}
}
Slides: https://haseebmajid.dev/slides/gophercon-otel/
Example Service: https://gitlab.com/hmajid2301/banterbus